🏷️ 相关关键词
呼吸衰竭患者护理查房要点, 呼吸衰竭护理查房流程与规范, 呼吸衰竭患者气道管理查房重点, 呼吸衰竭机械通气护理查房内容, 呼吸衰竭并发症的护理查房讨论
📝 内容总结
本PPT文档以一份具体病历为切入点,系统阐述了呼吸衰竭的护理查房核心内容。文档首先介绍了一位慢性阻塞性肺疾病急性加重患者的典型病历,其主诉为“反复咳嗽、咳痰10年,气短3年,加重1周”,呈现了慢性病程急性发作的临床特点。在此基础上,文档深入解析了呼吸衰竭的定义、分类(主要依据动脉血气分析结果分为I型和II型)及常见病因,涵盖肺组织疾病、气道阻塞、胸廓病变、肺血管疾病和神经肌肉病变五大类。发病机制部分是本文档的重点,详细解释了导致呼吸衰竭的五个关键病理生理环节:肺通气功能障碍(常导致II型呼衰)、通气/血流比例失调、肺动-静脉样分流增加、弥散障碍以及氧耗量增加,并特别说明了不同机制对氧合和二氧化碳潴留的影响差异。
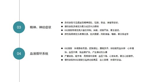
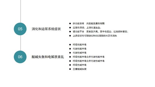
文档随后全面梳理了呼吸衰竭的临床表现,不仅包括呼吸困难(可表现为频率、节律和幅度的异常,如潮式呼吸)、发绀(中央性与外周性的区别)等典型症状,还详细描述了其对精神神经系统(如肺性脑病)、循环系统(如肺动脉高压、右心衰竭)、消化泌尿系统以及体内酸碱平衡与电解质造成的广泛负面影响。治疗原则部分着重强调了氧疗的护理要点,明确指出对于II型呼吸衰竭患者,必须采用低浓度、低流量的持续吸氧策略,以避免…
🖼️ 幻灯片预览















原文链接:https://www.hu512.com/1701.html,转载请注明出处。
[免责说明]
本站资源均通过网络等公开合法渠道获取的资料,该资料仅作为阅读交流使用,并无任何商业目的,其版权归作者或出版社所有,本站不对实际的版权问题负法律责任,
[法律责任]
如版权方,出版社认为本站行为侵权,请立即通知本站删除,产品所标识的价格,是对本店搜索,整理,加工改资料以及本站所运营必须的费用支出的适当补偿,资料索取者(顾客)尊重版权方出版社的知识产权,支持版权方和出版社感谢!感谢!
[免责说明]
本站资源均通过网络等公开合法渠道获取的资料,该资料仅作为阅读交流使用,并无任何商业目的,其版权归作者或出版社所有,本站不对实际的版权问题负法律责任,
[法律责任]
如版权方,出版社认为本站行为侵权,请立即通知本站删除,产品所标识的价格,是对本店搜索,整理,加工改资料以及本站所运营必须的费用支出的适当补偿,资料索取者(顾客)尊重版权方出版社的知识产权,支持版权方和出版社感谢!感谢!


