🏷️ 相关关键词
结肠癌早期症状有哪些表现, 结肠癌术后饮食注意事项, 结肠癌化疗方案及副作用, 结肠癌能活多久生存率, 结肠癌筛查方法有哪些检查
📝 内容总结
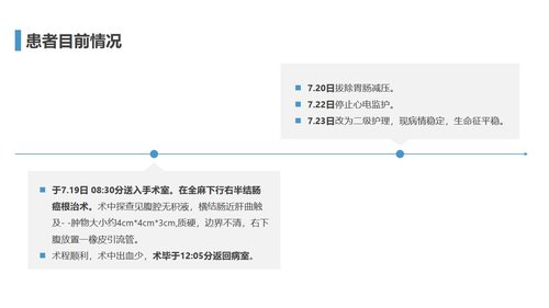
本PPT文档系统性地介绍了结肠癌的医学知识、具体临床病例、相关护理要点及健康教育内容,核心围绕一例右半结肠癌患者的诊疗与护理全过程展开。文档首先在“结肠癌相关知识”部分阐述了结肠癌的定义、病因、临床表现、检查诊断方法及治疗原则,重点说明了手术治疗是核心手段,并列举了常见术式,为后续病例分析奠定了理论基础。随后,“临床病例介绍”部分详细呈现了一位因“排便异常、粘液血便”入院的中年女性患者的完整诊疗轨迹。患者经结肠镜及病理检查确诊为结肠腺癌(中分化),并完成了术前辅助检查(如心电图、MRI)。诊疗记录显示,患者于7月19日在全麻下接受了“右半结肠癌根治术”,术中探查发现肝曲附近肿瘤,术后放置引流管,过程顺利。术后恢复方面,文档清晰记录了从拔除胃肠减压、停止心电监护到病情稳定的时间线,并列出了包括一级护理、心电监护、引流管护理等在内的综合护理措施,以及抗感染、营养支持、降压、止痛等具体的药物治疗方案。在“相关护理知识”部分,文档聚焦于该病例的护理实践,明确了护理诊断,并分别列出了术前与术后的具体护理措施。术后护理尤为详尽,涵盖了六个方面的关键内容,旨在促进患者康复、预防并发症。最后,“健康教育”部分为患者出院后的长期管理提供了指导,强调饮食调理(易消化、防感染)、活动限制(6周内避免提重物)、异常症状监测(如发热、腹痛需及时就医)以及定期复查的重要性。整体而言,这份文档逻辑清晰,从普遍医学知识过渡到特…
🖼️ 幻灯片预览




















原文链接:https://www.hu512.com/4525.html,转载请注明出处。
[免责说明]
本站资源均通过网络等公开合法渠道获取的资料,该资料仅作为阅读交流使用,并无任何商业目的,其版权归作者或出版社所有,本站不对实际的版权问题负法律责任,
[法律责任]
如版权方,出版社认为本站行为侵权,请立即通知本站删除,产品所标识的价格,是对本店搜索,整理,加工改资料以及本站所运营必须的费用支出的适当补偿,资料索取者(顾客)尊重版权方出版社的知识产权,支持版权方和出版社感谢!感谢!
[免责说明]
本站资源均通过网络等公开合法渠道获取的资料,该资料仅作为阅读交流使用,并无任何商业目的,其版权归作者或出版社所有,本站不对实际的版权问题负法律责任,
[法律责任]
如版权方,出版社认为本站行为侵权,请立即通知本站删除,产品所标识的价格,是对本店搜索,整理,加工改资料以及本站所运营必须的费用支出的适当补偿,资料索取者(顾客)尊重版权方出版社的知识产权,支持版权方和出版社感谢!感谢!


