🏷️ 相关关键词
品管圈活动降低留置针非计划性拔管率, 留置针非计划性拔管原因分析及对策, 品管圈在降低静脉留置针意外拔管中的应用, 如何通过品管圈减少留置针非计划性拔管, 留置针固定与维护降低非计划性拔管品管圈成果
📝 内容总结
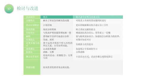
本PPT文档以“降低留置针非计划性拔管发生率”为主题,系统展示了一个名为“甜甜圈”的品管圈小组开展质量改进活动的完整过程。该活动旨在通过结构化的品管圈方法,解决临床中留置针非计划性拔管(即非因治疗结束而提前拔除)这一常见问题,以减轻患者反复穿刺的痛苦与经济负担,提升患者满意度及护理质量。
活动始于“甜甜圈”小组的组建,圈名与圈徽蕴含了汇集智慧、专注神经治疗与优质护理的寓意。小组通过主题评价法,确立了“降低留置针非计划性拔管发生率”为本次活动的核心主题。在现状把握阶段,通过对科室84例留置针使用情况的统计,发现非计划性拔管高达61例,明确了问题的严重性。基于现状数据,小组运用公式(目标值=现况值-(现况值×累计百分比×圈员能力))设定了将非计划性拔管发生率从30.5%降至16.41%的量化目标,预期降幅达46.19%。
为达成目标,小组进行了深入的要因分析,通过鱼骨图等方法,从人、机、料、法、环等多个维度剖析导致非计划性拔管的潜在原因,并经过真因验证,筛选出关键影响因素。针对这些要因,小组群策群力,拟定了一系列具体、可行的改进对策。在“对策实施与检讨”阶段,文档展示了多项对策的执行过程与初步成效,例如个别对策实施后相关不良项目的发生率出现了20.8%、27.4%及33%不等的降幅,体现了措施的有效性。
最终,通过对比改善前后的柏拉图,活动效果得到确认,非计划性拔管发生率显著下降,成功达成了预…
🖼️ 幻灯片预览




















原文链接:https://www.hu512.com/5773.html,转载请注明出处。
[免责说明]
本站资源均通过网络等公开合法渠道获取的资料,该资料仅作为阅读交流使用,并无任何商业目的,其版权归作者或出版社所有,本站不对实际的版权问题负法律责任,
[法律责任]
如版权方,出版社认为本站行为侵权,请立即通知本站删除,产品所标识的价格,是对本店搜索,整理,加工改资料以及本站所运营必须的费用支出的适当补偿,资料索取者(顾客)尊重版权方出版社的知识产权,支持版权方和出版社感谢!感谢!
[免责说明]
本站资源均通过网络等公开合法渠道获取的资料,该资料仅作为阅读交流使用,并无任何商业目的,其版权归作者或出版社所有,本站不对实际的版权问题负法律责任,
[法律责任]
如版权方,出版社认为本站行为侵权,请立即通知本站删除,产品所标识的价格,是对本店搜索,整理,加工改资料以及本站所运营必须的费用支出的适当补偿,资料索取者(顾客)尊重版权方出版社的知识产权,支持版权方和出版社感谢!感谢!


